【国开2016读书征文】从日本放送大学的发展看我国开放大学建设 ——读《放送大学30年史》有感
日本放送大学成立于1983年,由政府投资建立,但性质是私立大学。2013年时值放送大学办学30周年,学校组织了盛大的纪念活动,并整理汇总了放送大学30多年发展的相关事件,出版了《放送大学30年史》。我因为承担“世界开放大学案例研究”中的《日本放送大学研究》,与日本放送大学进行联络之后,有幸获赠《放送大学30年史》一本。此处将基于日本放送大学与国家开放大学的简要对比,思考放送大学的建设与发展对我国开放大学建设的启示和借鉴。
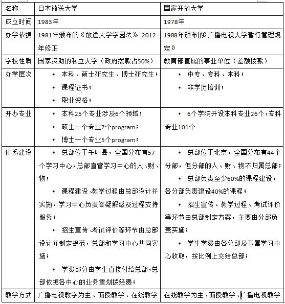
一、日本放送大学与国家开放大学
国家开放大学的前身是中央广播电视大学,成立于1978年,总部位于北京,是教育部直属事业单位。日本放送大学是由日本政府出资建设的新型大学,由日本文部科学省主管。为了更有效地学习借鉴,在此对国家开放大学和日本放送大学做简单的比较。具体见表1。
表1 日本放送大学与国家开放大学对比
二、对我国开放大学建设与发展的启示
通过了解日本放送大学建设历程与发展现状,可以从以下维度思考我国开放大学的建设与发展路径。
(一)国家宏观政策的支持是开放大学顺利发展的基础
日本放送大学是由日本政府设立的,目的在于面向社会提供远程高等教育,让那些错过大学教育的人群有机会回归高等教育;同时通过广播电视教学面向全社会播送大学教育课程,建构终身学习的社会环境,让更多的人群能够积极参与终身学习。由此,日本放送大学拥有自己的电视频道和广播频道,但根据日本宪法,媒体不能国有,所以放送大学的性质就更改为非国立大学,同时根据日本宪法与放送大学发展的实际需要,修正了《放送大学学园法》。该法规自1981年颁布以来,随着放送大学发展及社会环境的变化,已经修改多次,最近一次的修改是2012年完成的。尽管规定放送大学不属于国立大学,但仍然享受政府拨款,现在的比例大概占到学校总经费的50%。
相对于日本的《放送大学学园法》,我国开放大学的发展则缺乏相应的政策支持。国家开放大学的前身“中央广播电视大学”(以下简称为“中央电大”)是依据邓小平同志的批示成立的,该批示没有固化成为相应的法规政策,使得中央广播电视大学的在发展过程中无章可循、无法可依,受到诸多限制。尽管中央电大成立的目的也是面向社会提供高等教育机会,让错过大学教育的人能够回归高等教育系统,但其机构性质却不是大学,没有得到大学应有的人员、经费支持,业务发展不平衡、不稳定,30多年的发展历程中,经历多次起伏。这其中很重要的原因就是因为缺乏必要的政策支撑,没有对中央电大进行准确定位。1988年出台了《广播电视大学暂行管理规定》,但该文件没有随着社会发展及时更新,到现在既没有更新,也没有废止。2012年教育部批复基于中央电大建设国家开放大学,目前国家开放大学尽管名称中有“大学”字眼,但实际性质是教育部的直属事业单位,在人员编制、办学自主权等方面都不适应国家开放大学的发展现状及需求,致使很多业务阻碍重重,影响了国家开放大学的发展进程。
因此,建议国家从终身教育体系和学习型社会建设的需求出发,突破现有的大学立法,针对我国“开放大学”建设与发展的特殊性,也出台有针对性的、专门政策法规,对开放大学的办学目的、定位、性质作出明确的界定,让开放大学的发展有法可依、有章可循。
(二)面向全国的体系建设,注重学校品牌的统一性,注重大众宣传
放送大学总部在千叶,遍布全日本设置了50个学习中心和7个卫星接收站点(一般简称为57个学习中心),对于这些学习中心的人、财、物,全部由总部负责。学习中心的负责人由总部任命,一般是聘请的从普通高校退休的校领导或教授担任,职员则根据各中心的业务需求,由所长聘任,所长和职员的工资水平参照该地区的公务员设置,由放送大学总部支付。学习中心的办公场所与业务用地,均由总部负责提供,一般由总部在当地大学校园内租赁办公场所,也有放送大学自己建设的情况存在。图书馆、音像资料放映设施都有总部根据地区发展需求提供。
尽管学习中心数量众多,但招生宣传、学费收取等过程中,则统一以“放送大学”的名义对外,宣传的总策略和相关资料均由总部提供,分部负责实施。学生注册入学、学费缴纳也全部直接对接总部,不经过学习中心,由总部设置统一财务账号收取学生学费。
放送大学在招生宣传方面,重点关注潜在的学习群体,面向社会大众,利用广播电视、地铁电车车站车厢广告,以及在公民馆、地铁站台、便利店等放置宣传资料,与社区、公民馆合作开展公开讲座等多种方式,尽可能利用可利用的机会,让社会公众在耳濡目染中了解、接受放送大学。
日本放送大学总部统管的体系建设思路,不仅减少了重复建设,同时又能提升工作效率;总部和学习中心统一品牌意识,重视大众宣传的策略,扩展了放送大学的知名度和认可度,值得我国开放大学借鉴。
(三)积极响应社会终身学习需求的同时坚持自身的定位与特色
放送大学定位是日本终身学习的主要高等教育机构,据此放送大学设计开发了不同办学层次、不同形式的教育教学服务,为尽可能多的人群提供终身学习的机会。放送大学在学历教育范畴内,提供了本科、硕士、博士三个层次的学位教育,同时还允许学生根据自身需求选择单一课程或者课程模块学习;同时,放送大学主动与劳动力市场进行沟通,一方面将学历教育课程依据社会职业岗位的设定,拆分组合成为放送大学特有的课程群(Extra part),供在职提升人士学习;另一方面与各类专业协会及职业资格证书认证机构沟通,将放送大学的课程设置主动匹配各类专业协会及职业资格的需求,面向在职人群和重新就业人群提供教师资格更新、临床心理师、图书管理员、幼儿教育等13类职业资格教育。学生在放送大学学习的职业资格课程若通过考核,可直接转换为放送大学学历教育的学分,供学生续接学历证书教育。
尽管放送大学提供多种多样的学历和非学历教育,但始终坚持“大学”定位,无论职业资格证书教育,还是高中后课程预科教育,都是大学及以上层次,这是放送大学一贯坚持的学术标准。
(四)面临新思潮、新理念,充分论证、适度推进
面临在线教学、OER、MOOC等新思潮、新理念时,日本放送大学总是认真踏实地开展前期调研,了解各相关方的认识、现状条件,并开展相应的讨论活动促进各方对某一事物的充分理解,基于这些前期工作,谨慎推进相关工作的试点,持续时间可达数年。
比如日本放送大学的成立,从1967年首次提出“广播电视教育”的设想,到1981年颁布《放送大学学园法》,经历了数次咨文答辩、咨询、恳谈会,文部省、邮政省等多部委参与,持续时间长达15年,才最终确定了“放送大学”的建设思路与相关规范,于1983年开始招生办学。
又比如日本放送大学在2007年就提出要逐步开展在线教学,首先是尝试将已有的广播电视课程转换为流媒体,上网供学生浏览学习,之后基于学生利用流媒体的情况,了解学生的在线学习需求与条件支持情况,调研国内国外在线课程制作与在线教学过程,试点制作一单元的在线课程并上线,供所有人免费体验学习,采集相关的学习过程数据,基于前期试点总结分析在线教学的问题与模式,同时面向教师开展在线课程制作的相关培训,面向学生开展在线学习的技能培训;试点制作2-3门完整的在线课程,供所有人免费体验学习,采集相关的学习过程数据。截至目前仍然处于在线学习体验阶段。
上述两个案例可以看出,放送大学开展新工作时,非常注重前期充分的调研论证,不打无准备之仗,不追求快速发展,二是根据实际情况采取合理的步调推进相关工作。这样不仅可以控制事情推进的准确率,同时也降低了因单纯追求发展速度带来的人力、物力的浪费。
(五)不仅重视规则制度的制定,更重视落实的监督检查与制度更新
放送大学在建设发展过程中,始终注重规章制度的建设,并及时监督检查制度在实践中的落实情况。无论是政府层面的宏观制度,还是学校层面的中、微观制度,都遵循“事前定规则、事后重检查”的原则,一方面是保证制度实施的效率,另一方面也是验证制度、修正制度的机制。
依据“放送大学学园规程集”,截至2016年12月,放送大学发展的相关规章制度包括基本法令及附则、组织及运营管理、总务、人事、财务会计、大学发展、广播电视播放供7个部分,合计有271份,另外还有已经废止的105份。这些所有的制度都随着发展的变化经过了若干次修正,如图1所示。
图1 “放送大学教职员工薪酬制度”修正记录
从上图可以看出,“放送大学教职员工薪酬制度”于2003年10月1日颁布,为放送大学第7号规则。该制度从颁布之日起,前后经历了25次修正。由此可以看出,放送大学能够根据实际发展的变化,及时修正相关管理制度,这是提高管理效率的诀窍之一。
我国开放大学建设与发展过程中,无论是政府层面,还是开放大学自身机构层面,都有必要学习借鉴日本放送大学在制度建设方面的有益经验,重视制度的设计,监督制度的落实情况,同时还需要依据实践变化的需要,及时修正相关规章制度。
关注国开之声微信公众号
