您现在的位置是:
首页
工作动态
国家开放大学3年15个项目入选教育部学习型社会建设重点任务名单
教务部 (发布日期:2026/01/30 ) 浏览次数:
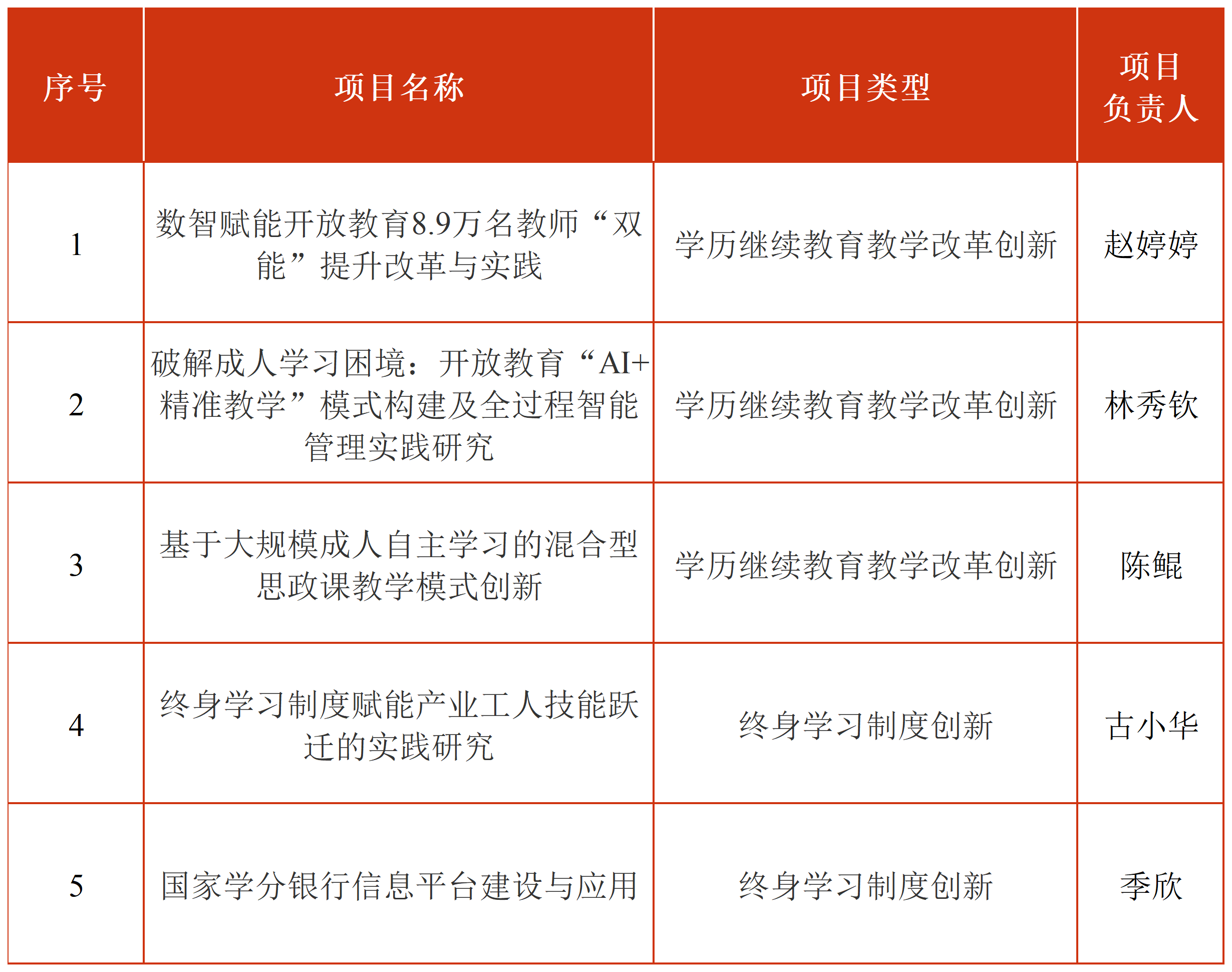
近日,教育部公布第三批高等继续教育领域学习型社会建设重点任务入选名单,国家开放大学共有5个项目入选。其中,“学历继续教育教学改革创新”类3项,“终身学习制度创新”类2项。截至目前,学校已连续3年均有项目入选,累计达15项。
近日,教育部公布第三批高等继续教育领域学习型社会建设重点任务入选名单,国家开放大学共有5个项目入选。其中,“学历继续教育教学改革创新”类3项,“终身学习制度创新”类2项。截至目前,学校已连续3年均有项目入选,累计达15项。
入选项目涵盖学历继续教育教学改革创新、非学历教育教学改革创新、三教统筹协同创新(“三教”是指职业教育、高等教育、继续教育)、终身学习制度创新等多个关键领域,形成了特色鲜明、持续迭代的项目集群。这既是国家开放大学在构建服务全民终身学习教育体系、推动数字化转型、创新人才培养范式等方面持续探索的成果,也彰显了学校在相关领域的独特优势。
学校将以此入选为契机,落实扩优提质战略,深化产教融合,持续助力学习型社会、学习型大国建设。

2025年入选项目

2024年入选项目

2023年入选项目
关注国开之声微信公众号
